首页
集团介绍
集团简介
领导班子
发展历程
组织架构
集团荣誉
新闻中心
公司新闻
项目动态
通知公告
工会新闻
资本运营
旗下子公司
投资项目
资产运营
工程项目
党群工作
党建工作
群团工作
纪检监察
监察动态
党风廉政建设
文章选刊
员工投稿
廉洁企业
招标采购
采购公告
中标公示
企业文化
精神文明创建
绩效标兵
企业活动
联系我们
联系方式
人才招聘
采购公告
详情
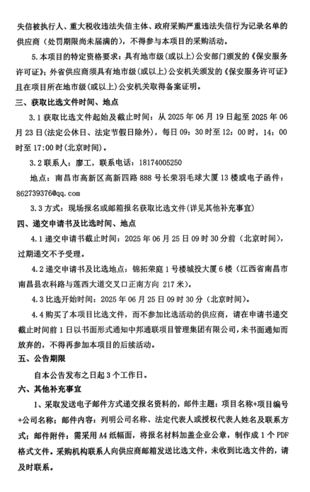
南昌县澄碧湖大厦及附属楼宇、馨雅北苑26号楼物业管理-保安服务项目(项目编号:ZBTL20250601)比选公告
开始时间:2025-06-19
结束时间:2025-06-23
点击数:1229